.png)
Chief Guest 9M CME
Chapter on PGT-M in the book Manual of Assisted Reproductive Technologies and Laboratory Sciences- 2nd Edition 2025.
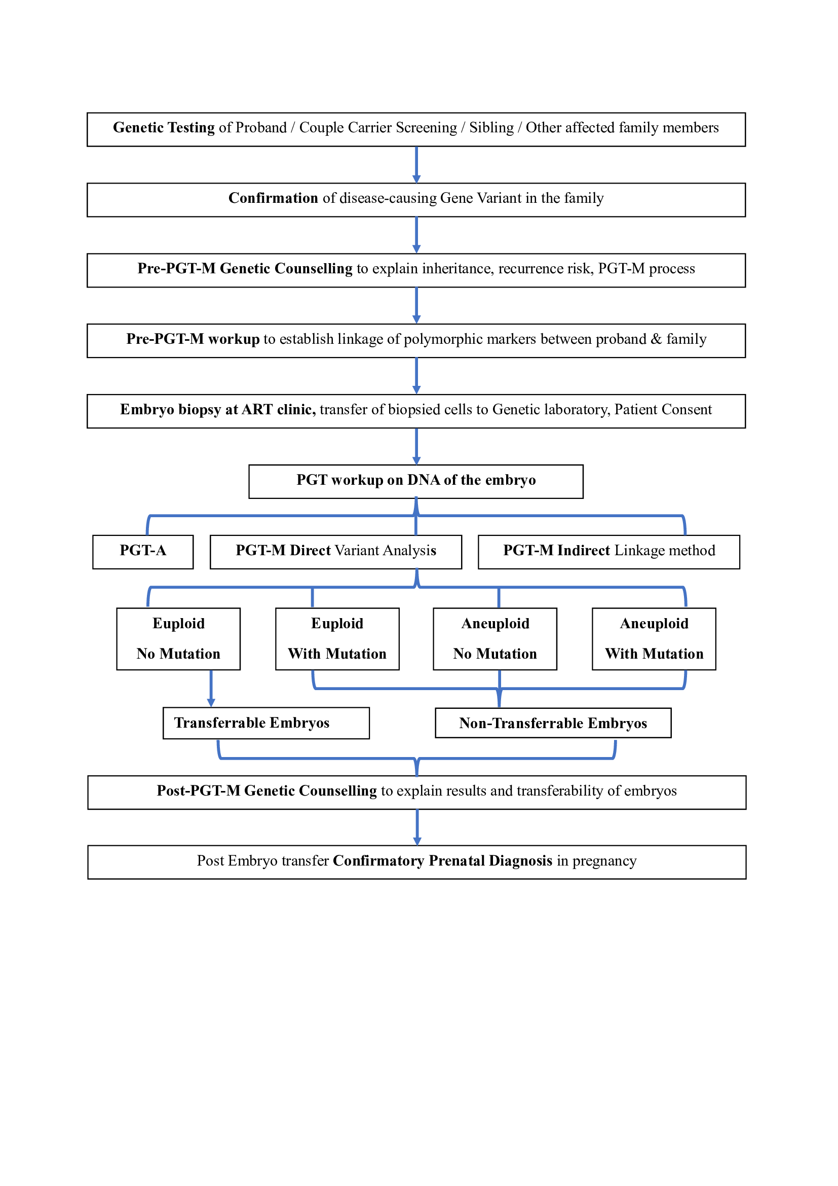
Preimplantation genetic testing for monogenic conditions (PGT-M) is a valued reproductive option for couples who have family history of a single gene condition or monogenic disorder. Rapid developments in molecular genetics and sequencing technologies have markedly increased the resolution of PGT-M testing on few cells collected at the embryonic stage. In spite of these advancements, there are many clinical and technical challenges of PGT-M that need attention of both clinicians and patients. A laboratory based genetic counsellors are best positioned to handle the technical aspects and provide tailored pre-test and post-test counselling for patients. The chapter is an attempt to give a bird eye view of current PGT-M landscape.

A study published in the American Journal of Human Genetics investigated the prevalence and impact of nonsense single nucleotide polymorphisms (SNPs) in the human genome. These variants introduce premature stop codons, potentially leading to truncated, nonfunctional proteins. By genotyping 805 nonsense SNPs across 1,151 individuals from 56 populations, researchers identified 169 genes with variable nonsense SNPs, with 99 genes showing inactivation in at least one individual. On average, individuals differed by 24 genes due to these SNPs alone. While most nonsense SNPs are slightly disadvantageous over evolutionary timescales, some may be advantageous, indicated by high population differentiation and frequency.
.png)



